[ACCESS] Que pensez vous de mes relations - (associations et cardinalités)

Suite aux conseils éclairés de Guipom (merci beaucoup :jap: ) j’ai depuis re-postasser Access et associations et les cardinalités, j’ai fait quelques modifications, mais avant d’aller plus loin, et comme j’ai peur que ma vision ne soit pas cohérente ou m’empêche de faire ce que je souhaite d’Access, j’aimerais que vous me disiez ce que vous pensez de la logique et de la pertinence des Champs mis en relations.
L’objectif est :

  • De pouvoir saisir les notes par module (matière) et par classe et de pouvoir
    les afficher par élève sur un bulletin à chaque trimestre
  • De pouvoir établir des moyennes (par élève…par classe…)
  • De pouvoir vérouiller la saisie par module enseigné. (Formateur 1 ne peut saisir ou modifier les notes de Formateur 2)
  • De pouvoir saisir les appréciations par chaque formateur de module dans le bulletin correspondant
  • De garder un historique des Notes et Appréciations pour pouvoir visualiser les évolutions.
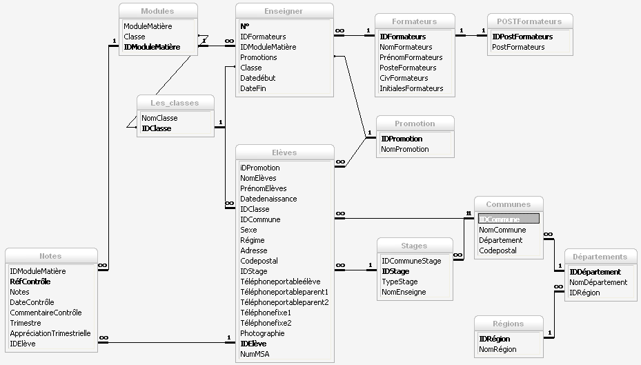
    Voilà les associations et cardinalités dans les tables.
    http://commentkonfee.free.fr/BDD/Relation12.png

Je dois encore faire un lien des Tables "Communes" et "Départements" avec la Table "Elèves".

Si vous voyez des incohérences, n’hésitez pas à me le dire…
Si vous voyez que tout va bien…n’hésitez pas non plus à me le dire … :ane:
Je suis preneur de toutes remarques constructives :oui:
merci.

siouplé…quelqu’un pour m’aider ? :sweet:

bon ce n’est pas évident à représenter mais j’ai une petite question

tu as une liaison entre Les_classes.Classe et Enseigner.Classe
cependant je vois que pour Modules.Classe tu n’a pas une telle liaison C’est pourtant une redondance d’informations.
N’est ce pas risqué pour l’intégrité de ta base de donnée ?
Ou alors il y a peut-être une raison à cela ?

Effectivement…C’est un oublie…j’ajoute la liaison entre [Les_classes]Classe et [Modules]Classe. Merci. :jap:
Tu vois d’autres choses qui n’iraient pas ?

En fait ça m’a l’air correct.
Il y aurait quelques remarques à faire.
Je vais te faire la plus importante à mes yeux.

Lorsque tu as une base de donnée tu dois à tout pris éviter d’avoir la même information présente dans 2 tables différentes.Cela peut éviter bien des erreurs et cela m’a permis d’éviter bien des erreurs.

Un exemple dans ta base de donnée:
Dans la table Elève tu as le champ ville et dans la table Stages tu as le champ VilleStage
Pour simplifier il te suffit plutôt de créer une table Ville qui contiendra un IDville, le NomVille et éventuellement le CodePostal
et d’y faire référence dans les tables Elève et Stages
L’intégrité de la base de donnée est plus facile à maintenir ainsi

je vois un problème possible avec les tables Formateurs et PostesFormateurs
sinon idpromotion est en double, sans doute un oubli
une chose me chagrine quand même d’un point de vue général:
le nommage des variables (avec accents/sans accents, un coup NOM et un autre NOMFormateur, …)
faudrait formaliser ça à mon avis.
d’autre part, pour éviter la redondance des données, je regrouperai tout ce qui concerne l’état civil des formateurs et des étudiants:
=> un formateur dans un enseignement peut être étudiant dans une autre
Exemple de table qui regrouperait tout:
numContact
nomContact
villeContact
CPContact
RueContact
Tel1Contact
Tel2Contact (ou PortContact)
Email1Contact
Email2Contact
DateNaissContact

sinon, dans la partie notation, tu mets à chaque fois “Appréciation trimestrielle” mais je suppose que tu n’as une appréciation trimestrielle qu’une seule fois par trimestre à la différence d’une note.

pour tout ce qui concerne les adresses (à vérifier de façon catégorique):
=> le code postal donne la commune
je mettrais comme clef le code postal et j’y ferais référence à chaque fois que je demande une adresse (avec un filtre de saisie qui contient le code postal et la commune)

Merci à toi Philouvb :jap:…Modifications effectuées. :super:

merci à toi RASpoutine …OUps…un pitit oublie… :paf:

Ben décidément…à force de bosser dessus…je voyais plus rien… :sarcastic: Merci. :wink:

Oui…c’est vrai que lorsque c’est présenté ainsi…la logique n’est pas évidente…
J’ai modifié cela…merci.

J’ai fait cela pour isoler le traitement des données “FOrmateurs” des “Elèves”…alléger un petit peu la table élève (lol), et pouvoir donner des droits d’accès aux Formateurs.

Oui…appréciation 1 fois par Trimestre sur les bulletins…ça ne pose aucun souci si c’est dans la même table que les notes ?

Je n’ai pas pu le faire dans la mesure où le code postal est parfois identique au code INSEE de certaines autres communes de France. :neutre:

Merci en tout cas à vous deux qui m’avais aidé à avancer dans ce projet.

Je re-post la nouvelle Relation telle qu’elle est ce soir…

N’hésitez pas à apporter des remarques sur cette nouvelle relation…au contraire, c’est toujours constructif.

Merci à vous.

Là ça commence vraiment à prendre forme la qualité s’ amméliore.

Petite remarque quand même
Dans la table Elèves le champ CodePostal n’est pas nécessaire
car tu as IDCommune qui fait référence à la table Communes qui contient déjà ces données avec le champ Codepostal donc c’est encore un doublon :sol:

Edit : A ta place je ferais encore une modification
A savoir que dans la table Elèves tu as le champ Photographies. Si j’étais toi je remplacerais ce champ par un champ IDPhoto qui ferais référence à une table de nom Photographies de structure
-IDPhoto
-Photographie
Je m’explique en faisant cela tu allégera de manière notable une de tes tables principales cela accélérera de manière significative le traitement des informations

merci beaucoup Philouvb…Effectivement…je fais la modification tout de suite. :jap:

regarde l’ édit de mon message précédant

Merci pour l’info… :jap: Modifications effectuées… :super:
Par contre, j’ai un souci avec les photos des Formateurs (j’ai lié la table “Photographie” et la table “Formateurs”) par le champs “IDPhoto”.
J’aimerais que ces photos puissent apparaitre dans un formulaire.
J’ai crée et sauvegarder un formulaire de saisi où j’aimerais qu’on puisse voir la photo du Formateur. (pareil après pour les Elèves).
Je crée un lien avec “IDPhoto” de la table “Formateur”, mais ça m’amène un numéro (logique).
Je crée un lien avec “Photographie” de la table “Photographie”, mais ça ne me semble pas logique (quel est l’intérêt de lié les tables ?) et ça m’indique le nom de la photo avec son extension.

Il doit-y avoir un point qui m’échappe dans les relations des tables que je n’arrive pas à trouver sur le web. (Ils expliquent comment aligner les champs, les polices, etc…mais pas pour les liens de plusieurs tables dans 1 formulaire… :sweet: )

Quelqu’un peu m’aider siouplé ?

bon sache que je peut t’ aider pour ce qui est de la structure de la base de donnée ainsi que ses optimisations mais que je travailles plutôt avec le sql ou le mysql.Donc pour ce qui est de la manipulation de ta base de donnée par access là, ce n’est vraiment pas ma “tasse de thé” :ane:

Mais pour ton problème d’affichage du nom du fichier plutôt que sa photo ton problème est plutôt un problème de DDE. A l’époque j’avais eu le même problème avec une base de donnée access .A l’époque j’avais contourné cette difficulté en installant microsoft photo editor qui activait cette fonctionnalité

Maintenant quoi faire ? :heink: